Student and clinician perspectives of a student-led group rehabilitation program
Noa Guberman
1,
Cheryl Kotzur
2,
Julie Hughes
3
Abstract
Purpose: This study aims to delineate the experiences of occupational therapy students and clinical educators (CEs) implementing a student-led, group-based community constraint-induced movement therapy program, and to explore what they believe supports a positive placement experience.
Methodology: The perspectives and experiences of three CEs and nine students were captured through a qualitative methodology, encompassing focus groups and semi-structured interviews, which were then examined via reflexive thematic analysis.
Findings: Two overarching themes were interpreted from the data: ‘the transformational power of a therapeutic group’ and ‘thrown in the deep end’. The benefits of a group environment within this placement were found to be transformative for everyone involved; student learning was enriched and they felt increasingly supported. When students felt well supported in clinical roles within program designs that prioritised student learning, they developed invaluable skills and increased confidence, preparing them for future practice. However, there are complex and inherent dynamics in both the group-based and student-led environments that need to be navigated, which can lead to students feeling overwhelmed and overworked.
Research implications: This study highlights the relevance of utilising qualitative methodology to examine student placements within the allied health arena, therefore, serving as a foundation for future research.
Practical implications: This study provides a foundation that informs practice enhancements in student placement experiences, particularly those innovative in nature. Value: Little is known about student and CE experiences, particularly within community placement settings. This study contributes to illuminating potential gaps within the curriculum design and course delivery, and offers a framework for the evaluation of similar programs –a crucial consideration for occupational therapy education aiming to enhance service and placement experiences.
Limitations: Participants in the study were not from geographically diverse regions. Further, other demographic characteristics of the participants were also homogeneous. Both of these aspects may limit the generalisability of findings.
Keywords: professional placement, occupational therapy, therapeutic group, clinical educator perspective, student perspective, student-resourced service provision
- School of Allied Health, Australian Catholic University, Melbourne, Victoria, Australia
- School of Allied Health, Australian Catholic University, Brisbane, Queensland, Australia
Corresponding Author: Noa Guberman, School of Allied Health, Australian Catholic University, Fitzroy VIC 3065, Australia, [email protected]
INTRODUCTION
Student-resourced service provision is an emerging practice that has attracted increased interest within occupational therapy and other allied health fields. Due to the increasing demand for occupational therapy services (Australian Bureau of Statistics 2022), innovative forms of placement experience have emerged, serving as novel learning opportunities for students. During these placements, students take on an early clinical role, in which they are tasked with developing, implementing and evaluating intervention programs with the graded supervision of an established clinician.
A further evolving aspect of these placements is student-led therapeutic groups, where multiple students support multiple clients. Within allied health, student-led therapeutic groups have been found to improve physical outcomes and be beneficial for participants due to increased access and therapy time, enhanced motivation and engagement, and increased opportunities for socialisation and peer support (Patterson, Fleming & Doig 2016; Pigott et al. 2022). These groups are believed to offer a more viable and sustainable method of providing rehabilitation services and of addressing unmet needs in underserved communities (Weerakkody et al. 2023; Wynne & Cooper 2021).
The physical benefits of student-led group-based rehabilitation services on client outcomes have been established within quantitative research (Weerakkody et al. 2023; Wynne & Cooper 2021). However, while there is some existing research exploring the qualitative perspective, it remains limited (Hall, McFarlane & Mulholland 2012; Wynne & Cooper 2021). Recent qualitative studies within allied health literature have begun to investigate the benefits of student participation in student-led group-based intervention programs (Ahern & O’Donnel 2023; Hall, McFarlane & Mulholland 2012; Patterson et al. 2017; Patterson et al. 2019; Patterson et al. 2021; Weerakkody et al. 2023; Wynne & Cooper 2021). Allied health students and clinical educators (CEs) have identified that student-led group placements offer students increased opportunities for patient contact (Patterson et al. 2019), and peer collaboration and support (Ahern & O’Donnel 2023; Patterson et al. 2017; Patterson et al. 2021). Students and CEs agreed that these programs support the development of skills more highly targeted within a group-based environment such as planning, organising and managing of group dynamics, teamwork, and adapting previous learning to group-based settings (Ahern & O’Donnel 2023; Patterson et al. 2017).
Currently, the voices of the students and CEs implementing these innovative services have not been explored in depth (Hall, McFarlane & Mulholland 2012; Patterson et al. 2021; Wynne & Cooper 2021). Further, most available literature is predominantly focused on acute hospital settings (Ahern & O’Donnell 2023; Hall, McFarlane & Mulholland 2012; Patterson et al. 2017; Patterson et al. 2021), resulting in a dearth of research regarding alternative environments, such as community settings, which are just as prevalent in occupational therapy practice.
Understanding the perspectives of these primary stakeholders and the variables attributed to a beneficial student experience is essential for universities and occupational therapists seeking to improve service delivery and clinical placements. Therefore, this research aimed to explore the voices of students and CEs within a student-led group-based community program, and the factors that influenced the placement experience. Students on this placement implemented an evidence-informed, intensive 10-day upper limb constraint-induced movement therapy (CIMT) program for adult neurological event survivors. Each CIMT program involved four to five neurological event survivors, and four to five students, with students leading two successive programs within their placement.
The research questions this study aimed to address were:
- What are student and clinician experiences of a student-led group-based program?
- What supports a positive placement experience for students on such placements?
METHODOLOGY
RESEARCH DESIGN
This study used a qualitative interpretive descriptive (ID) approach, intending to capture the lived experience of key stakeholders (Burdine, Thorne & Sandhu 2020). An ID approach supports an in-depth description and understanding of the data, with the aim of informing future practice and producing practical outcomes (Burdine, Thorne & Sandhu 2020).
ETHICS APPROVAL
Ethics approval for this research was obtained from the Australian Catholic University Human Research Ethics Committee [2023-3368SAP]. Further approval from the ACU Centre for Education and Innovation was required to include students in this research.
PARTICIPANT RECRUITMENT
All participants were recruited from the ACU community health clinic in Brisbane, Australia, from March through July 2024.
Purposive sampling was used to recruit two participant groups to this study: students and CEs. Students were recruited using an information flyer, which provided details of the study aims, research team members and participant requirements. Most students were provided with the flyer via a third-party individual based at the ACU clinic, who was not involved in the research or with the students. Some students from previous placements were informed of the opportunity via word of mouth. This process ensured an arm’s-length approach, in which the identities of the students within the potential participant pool were unknown to the research team until after consenting to participate.
CEs were recruited through an email from the student researcher, which outlined the same information as on the flyer. Individuals expressed interest in participating in the research via a Qualtrics online survey, which included a link to a participant information letter (PIL) providing in-depth information about the project and participant requirements. Within this survey, participants were prompted to provide confirmation that they had read and understood the information outlined in the PIL. They were then prompted to indicate their consent to participate and be contacted via email to organise an interview.
PARTICIPANTS
A total of 12 participants were recruited: three CEs and nine students; all were female. As the research team was interested in capturing rich in-depth data, large participant numbers were not viewed as necessary (Braun & Clarke 2019). Eligible participants were Bachelor of Occupational Therapy students who completed their placements at the ACU CIMT clinic in their third or fourth years of studies in 2023 or 2024, and CEs who supervised such students on the above placement between 2020 and 2024. See Table 1 and 2 for participant characteristics.
Table 1: Characteristics of student participants
Student no. |
|||||||||
1 |
2 |
3 |
4 |
5 |
6 |
7 |
8 |
9 |
|
Age range |
18–24 |
25–34 |
18–24 |
18–24 |
18–24 |
18–24 |
18–24 |
18–24 |
18–24 |
Year (at time of placement) |
2023 |
2023 |
2024 |
2024 |
2024 |
2024 |
2024 |
2024 |
2024 |
Year of studies (at time of placement) |
3rd |
3rd |
3rd |
3rd |
3rd |
3rd |
3rd |
4th |
4th |
Data collection method |
Paired |
Paired |
Focus |
Focus |
Focus |
Focus |
Focus group |
Individual |
Individual |
Table 2: Characteristics of clinical educator participants
CE 1 |
CE 2 |
CE 3 |
|
Age range |
25–34 |
45+ |
45+ |
Year(s) (at time of CE role) |
2020, 2021 |
2023, 2024 |
2023, 2024 |
Number of placements supervised |
3 |
3 |
4 |
Data collection method |
Individual interview |
Individual interview |
Individual interview |
DATA COLLECTION
Demographic information was collected via an online Qualtrics survey created by the student researcher. Student data were collected via 45–60-minute focus groups, paired interviews, or individual interviews depending on student preference. CE data were collected through 45–60-minute individual semi-structured interviews.
Prior to data collection, all participants were provided with an interview guide via email, containing a summary of the questions that may be asked. The interview guide was developed by the student researcher, and informed by prior research and the expertise of the senior researchers. Participants were encouraged to read this document beforehand, with the intention of supporting participants to feel more prepared. Participants were also invited to provide the student researcher with feedback on the questions.
All data collection was completed by the student researcher. The student researcher attends the same university as the participants; however, the CEs and students were unknown to the student researcher, who resides in a different state. For this reason, all data collection was executed via Microsoft Teams.
DATA MANAGEMENT
Interviews and focus groups were internally recorded and transcribed using Microsoft Teams. Transcriptions were manually reviewed by the student researcher, to compare the written transcript with the recording. Corrections to typographical errors were completed and all identifying information was removed or replaced by a pseudonym. All recordings were deleted after this process, and transcripts were stored on an encrypted and password-protected university OneDrive account, which could only be accessed by the research team.
DATA ANALYSIS
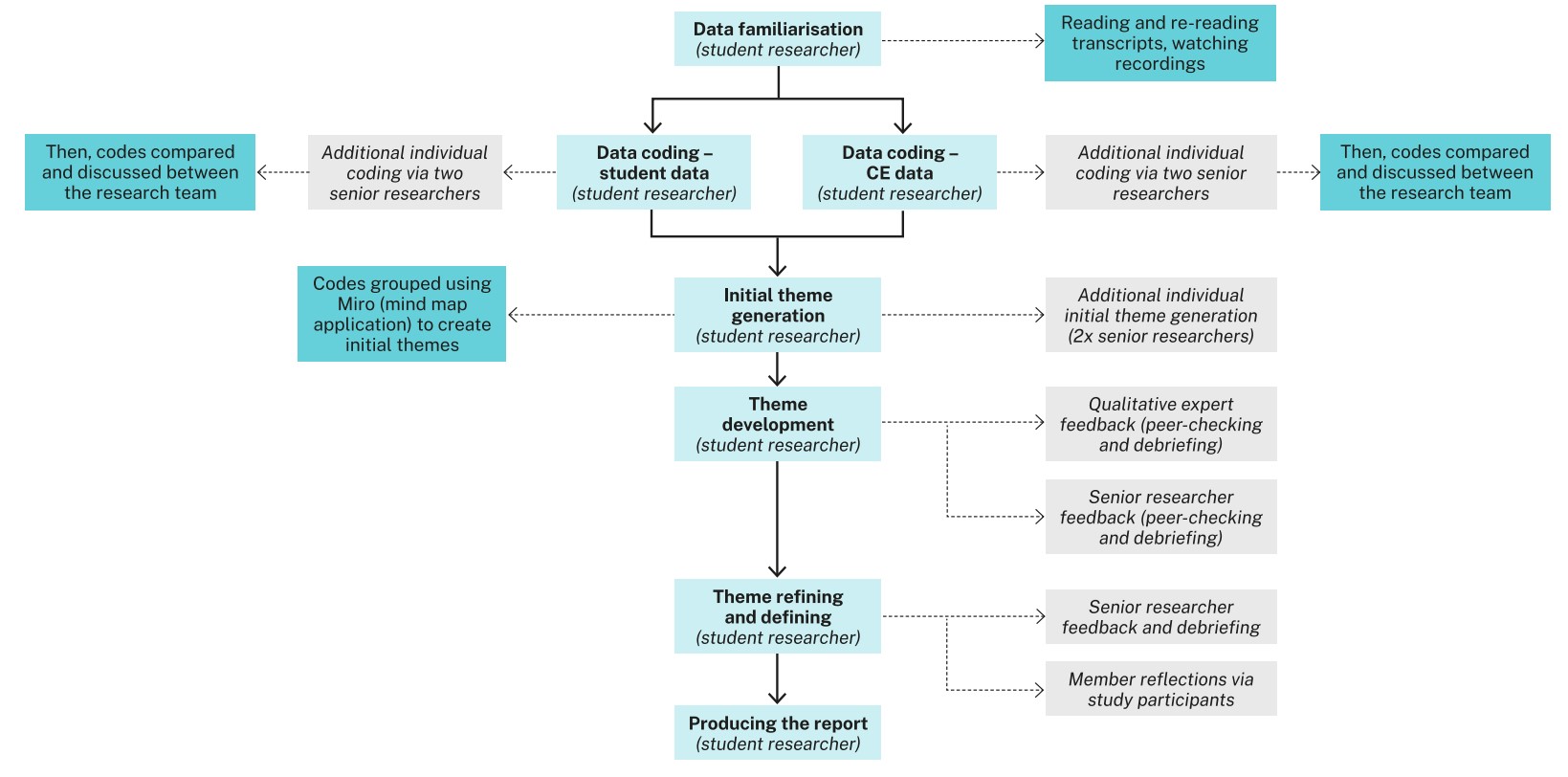
Braun and Clarke’s (2022) reflexive thematic analysis (RTA) was used to analyse the data. This analysis takes an iterative approach and recognises the value of the researcher’s inevitable subjectivity throughout the analysis process. The student researcher followed RTA’s rigorous six-stage process of data familiarisation, data coding, theme development, and revision to develop key themes. To minimise the possibility of one cohort voice overpowering another, the data from the two participant pools were analysed separately. Initial coding was completed individually by each research team member for all transcripts, and these were then compared and discussed. Initial theme generation was completed by all three members of the research team individually, using thematic mapping via the Miro desktop application (https://miro.com/). After team reflection and debriefing, the student researcher continued through the theming process individually, defining and redefining themes (see Figure 1 for more detail).
TRUSTWORTHINESS
Aligned with RTA, the student researcher made use of a reflective journal during each stage, to reflect on each experience. This also serves as an audit trail (Lincoln, Guba & Pilotta 1985). Vital to the research process (Trainor & Bundon 2020), the student researcher recognised the potential biases and experiences that may influence how they view the data and documented the potential reasoning behind each decision they made to enhance rigour (Nowell et al. 2017). Further, to increase credibility, the research team engaged in weekly meetings, involving reflection and debriefing on the actions undertaken that week (Lincoln, Guba & Pilotta 1985). Peer-checking of codes and themes by senior research team members and an external qualitative expert, and participant member reflections, were processes conducted to further aid the credibility of results (Birt et al. 2016). All participants were encouraged to provide feedback through the member reflections process by reviewing a summary explanation of the derived themes. Moreover, Reflexive Thematic Analysis Reporting Guidelines (RTARG) (Braun & Clarke 2024) were used to guide reporting. It should be considered that differing data collection methods were used with participants (i.e., paired interviews, group interviews, individual interviews), and therefore, it is possible that these yielded different results or biases.
Figure 1: The stages of data analysis and related actions undertaken by researchers

RESULTS
Two overarching themes with respective sub-themes were interpreted from the data regarding the perspectives and experiences of students and CEs implementing a student-resourced group-based program (Figure 2). The themes were: ‘the transformational power of a therapeutic group’ and ‘thrown in the deep end’, which emerged from both participant groups.
Figure 2: A visual representation of data themes. Arrows are representative of the interconnectedness between the themes

THEME 1: THE TRANSFORMATIONAL POWER OF A THERAPEUTIC GROUP
Figure 3: A visual representation of the interrelated groups that encompass the program

The group environment within a student-led group-based placement is multidimensional –there are groups within groups (Figure 3). Students are experiencing the placement in a group with their fellow peers and are tasked with implementing a group-based therapy program in a shared environment.
Within this theme, the multifaceted benefits and transformational power for those involved in these groups were evident; however, so too were the potential challenges. The transformational power of these groups is built around three sub-themes: the win-win nature of the program, sharing the experience with others and navigating group dynamics, all of which encapsulate student and clinician experiences of the program and contribute to supporting a positive placement experience for students.
Sub-theme 1: The win-win of a student-led group
Key stakeholders reported that student-led groups have the potential to deliver high-quality programs that address unmet community needs that existing services often cannot address, while providing students with valuable learning opportunities. This notion that a student-led group is a win-win emerged from both the student and CE participants, with one participant explaining that it is, in fact, a ‘win-win for everyone: win-win for [clients], win-win for student learning, and a really niche service for ACU’ (CE 2).
Students reported this placement provided them with the highly valuable opportunity to develop group-related skills and exposed them to a range of clients. For example, students described the opportunities they had to develop interpersonal skills, skills in managing group dynamics, and resilience –vital skills that they felt were intrinsic to the group environment offered by this placement. Students believed these experiences supported them in their development as future clinicians, as these competencies may be overlooked in other placements but are necessary to navigate future challenges in the workplace: ‘Those are really important skills that can be transferred to many different areas of practice’ (Student 8).
Further, it was highlighted that the group environment affords students with the valuable opportunity to be exposed to multiple clients, allowing them to observe and learn from the other students and clients in the room. Both students and CEs reported that being exposed to a range of clients, yet still being able to be part of their whole therapeutic journey, is unique to this placement. As Student 8 further elucidated, ‘this is the first place where I really got to, like, see the impact that I can make on other people’s lives.’ Ultimately, both students and CEs extolled the pride they felt for this placement, praising it as a rewarding and satisfying experience for everyone involved that has transformed their capabilities and ignited a more passionate connection to occupational therapy.
Sub-theme 2: We’re all in this together
Both students and CEs reported that the social environment significantly contributed to a positive experience for students, who were surrounded by their peers. All study participants felt the group environment provided a more engaging atmosphere, supporting a more productive and enjoyable experience. Students and CEs delineated that the group environment is vital for student learning, as CE 3 explained, ‘it makes it a lot more interesting than it would be if it was one-on-one’, and Student 3 added that ‘the group nature of this clinic is so essential’.
Further, students said they appreciated navigating this intense placement while surrounded by fellow students facing similar challenges. This was beneficial as they negotiated new and overwhelming situations, alleviating feelings of isolation and low self-esteem:
I could not imagine having done a placement this intensive without being surrounded by a group of other students. I think it would have been isolating and I would have been a stressed mess. But I think, like, having each other to ... carry the load a little bit, has been helpful. (Student 1)
Moreover, all student participants agreed that this support network not only offered emotional support, but also facilitated and advanced learning. Students reported that they regularly and naturally engaged in peer-debriefing and peer-feedback, without this having to be facilitated by their CEs. In a collaborative multi-student environment, students felt they could bridge each other’s knowledge gaps, learn from each other’s strengths, and collectively enhance their professional performance.
Students and CEs shared the view that the multi-student environment also further prepared students for future practice that would inevitably involve collaborative co-worker environments. As Student 9 stated, ‘it would have been like working in a multidisciplinary team in the real world anyway, so I think it was really good to just have [other students] there,’ a notion likewise shared by CE 1 who expressed that it is beneficial for students to learn how to effectively work together as ‘that’s what you do in the workplace’.
When students supported each other through the sharing of ideas, peer-feedback and peer-debriefing, they felt it benefited their overall experience, often providing an improvement over previous placements.
Sub-theme 3: Navigating group dynamics
Within a group learning environment, there are inevitable dynamics –particularly when multiple students are involved –that need to be acknowledged and addressed to optimise the experience of those involved and build on the transformational power of the group. Equally, CEs tasked with supporting multiple students on a single placement can face distinctive challenges. CEs revealed that they can feel overwhelmed by student expectations for equal attention and the differing learning needs and styles of students. As CE 2 detailed, ‘you’re trying to keep track of lots of different things … there’s only one of you’.
Multiple students shared that being involved in a placement in which most of their time was shared with other students meant they had to navigate the intricate nature of group dynamics. Students on group placements can often find themselves comparing their performance to others and ‘competing for supervisor attention’ (Student 4), which students felt would be inevitable. Furthermore, when sharing a placement with others, students outlined the potential for reduced individual support. Student 5 expressed she would have benefited from ‘more structured, like, one-on-one supervision’, a sentiment shared by other students, mostly in their third year, who agreed that their experience could have been improved by increased individual support. However, some students felt that navigating such group dynamics during a placement provided them with opportunities for self-growth and skill development that most other students are not exposed to until they are in the workforce:
Challenges from having, like, more students and less supervision … I think [they] really are to the benefit of the students in the long run … [as they] are, like, common in any workplace you walk into. (Student 8)
THEME 2: THROWN IN THE DEEP END
In a student-led program, students are expected to develop their knowledge and skills and take an early lead in the implementation of the program. When students were introduced to this innovative model, they reported feeling under pressure to meet higher expectations and learn on their feet. Whether they ‘sink or swim’ in this situation may be significantly influenced by the program design and the CE’s approach to supporting students. While exploring the theme of students being ‘thrown into the deep end’ of a new experience, two sub-themes arose: students stepping up to the plate and the strategies CEs implemented to support students from the sidelines.
Sub-theme 1: Stepping up to the plate
Within this placement model, students are expected to be autonomous and implement a therapy program at a faster pace than mainstream placements. Both the CEs and the students felt that this encouraged rapid skill development. Despite having felt that students were ‘thrown in the deep end’ (Student 3), students and CEs alike believed the increased autonomy afforded to students encouraged them to learn vital skills rapidly and with greater confidence, supporting them to feel like a clinician sooner. As Student 7 shared, the student-led structure ‘[has] given me so much more confidence that I can deal with clients ... [by learning] in this safe environment or an environment that I feel comfortable in’.
Both students and CEs agreed that the intensive nature of a student-led program not only enabled students to acquire both core occupational therapy skills such as problem-solving, building rapport and client-centred care, but also more specialised skills that come with learning to navigate challenging situations independently. By equipping students with such skills, and requiring their development and application within a more intensive environment, the student-led nature promotes mastery of these competencies. Therefore, some students believed this type of placement to be superior to other university opportunities: ‘Truthfully, I feel like I’ve learnt more in the past four weeks than I have all year’ (Student 6).
CEs expressed that the increased confidence students feel, paired with their proficiency in these areas, not only sets up students for success, but also reduces the significant fatigue and burnout that many clinicians feel when balancing the support of students with their clinical caseload. In a student-led clinic, CEs described their role as changing over time, with support being graded down more rapidly than in other placement environments, resulting in CEs feeling less drained and better equipped to support their clients and students as needed:
In [most other] settings … you might have 10 or more patients in a day, so the students just got to keep up with you … and the student might have two or three of those clients … but the treating therapist has another seven … whereas [at the student-led clinic] all the effort and energy comes from the students, and that’s really lovely. (CE 2)
Both students and CEs felt that when students are encouraged to ‘step up to the plate’ in a student-led environment, they can experience the full benefits of the placement format, ultimately leading to a fulfilling learning experience.
Sub-theme 2: Supporting from the sidelines
For a student-led clinic to be successful, both students and CEs reported there needs to be a focus on enhancing student learning and creating a positive learning experience. However, while CEs believed they were implementing optimal support strategies, some students had different perspectives on whether these actions had the intended effect.
CE participants reported their role in a student-led clinic was to support students ‘from the sidelines’ and let students be independent, with graded support. Most students, particularly those in their fourth year, agreed that the CEs should let students learn on their feet, and perceived their gradual stepping back as beneficial:
I think [CEs] specifically did a really great job of, like, guiding us in being creative and … giving everything a go. And then, if we weren’t sure about something, like, stepping in to support us. (Student 8)
However, some students who participated in this placement in their third year –where the placement is shorter –felt their experience would have been improved with increased initial support and feedback:
I don’t know if I’m doing the right thing, I don’t know what I could be doing better or what I’m doing right … I think I would have liked more support. (Student 5)
Further, CEs shared that they took great pride in their role and had a passion for educating students, aiming to expose them to ‘as many areas of health as possible’ (CE 1) through added learning, particularly in a placement that focuses on one intervention such as CIMT. These additional learning opportunities included group tutorials, and mock assessments and documentation. Due to the responsibility CEs felt to value-add to the student experience, most students, particularly in their fourth year, felt their experience was well-rounded and all-encompassing. However, many third-year students found it challenging to manage the already intense nature of a student-led placement and felt the additional learning activities contributed to them feeling burned out and anxious. As Student 3 shared, ‘We do not have enough time in the day for all this work … I’m gonna have a panic attack.’
In contrast, the provision of regular and constructive feedback, opportunities for debriefing, and the support of student learning styles and preferences, are strategies that both CEs and students valued. CEs felt they made a conscious effort to ‘work out how each student prefers learning and … [ensure] individual time away from the rest of the group to talk through stuff and raise any issues’ (CE 3), and Student 9 added, students felt ‘really well supported … the supervisors would always make sure to spend heaps of time with us.’
DISCUSSION AND IMPLICATIONS
This study aimed to explore the experiences of students and CEs involved in implementing a student-led group-based community program, and their perspectives on what supports a positive placement experience. Overwhelmingly, the students and CEs highlighted the value of this innovative placement in supporting student learning and promoting a beneficial experience.
Students and CEs reported that the increased independence afforded to students by the student-led model supported them to develop key critical skills more quickly and with greater confidence. These insights align with the findings of Patterson et al. (2017) who reported that students found increased autonomy to be a highly positive feature of a student-led placement. This may provide confidence to universities considering offering student-led placements, that a high-quality student experience is a key feature of this type of placement model.
Study participants also reported that the rapid speed of skill development, proficiency and confidence gained by students allowed CEs to down-grade their support to a passive supervisory role quite early in the placement. As students became more comfortable in autonomous roles, CEs felt they had more time to support their clients and guide students from the sidelines, ultimately reducing clinician burnout. Studies have identified clinician burnout as a significant challenge of placements, particularly those within an acute hospital setting, as CEs must balance supporting students with attending to their patients (Bell et al. 2024; Kellish et al. 2021; Rodger et al. 2008). These findings suggest a student-led group-based placement model may relieve some of those stressors and reduce clinician burden.
Participants explored the elements they felt were particularly beneficial in encouraging a supportive milieu and a positive placement experience. Both students and CEs identified regular and constructive feedback, allowing time for debriefing and reflection and tailoring student support according to individual learning styles as highly valuable. Patterson et al. (2021) similarly identified that students favoured placement environments that embedded routine supervision, feedback and debriefing. These are key elements that some students felt were superior in this placement setting and may be missing from other traditional placements. However, if these are optimally implemented, they may enhance placement experiences in a range of settings.
The collaborative multi-student environment was viewed as an essential factor of the program that significantly contributed to students viewing this placement model as superior to others. The group environment offered students a supportive, safer space to learn, which participants felt would otherwise have been isolating and overwhelming.
Peer-support learning was an additional key feature identified by both students and CEs as a significant advantage of this group placement experience. The opportunities for students to learn alongside their peers, support each other, share ideas and exchange feedback were emphasised by both participant groups as clear benefits of this placement, and different from mainstream university experiences and placements that typically follow an individual model. These factors have been likewise identified as benefits of group placements by students in other studies (Ahern & O’Donnel 2023; Patterson et al. 2017; Patterson et al. 2021). Placements that offer opportunities for students to reap the benefits of peer support and collaborative learning in a range of settings should be considered by universities and CEs, to optimise student development and the overall experience. Universities may benefit from implementing more multi-student placements, while supporting CEs to schedule increased time for peer-debriefing, reflection, and support.
By offering students and CEs the opportunity to voice their perspectives, this study identified a mismatch between CE expectations and support strategies, and student perceptions. Although most students, particularly those in fourth year, agreed with the support strategies CEs implemented (supporting from the sidelines, encouraging autonomy and adding additional learning opportunities to broaden exposure), some third-year students felt differently. Many students in their third year reported feeling ‘thrown into the deep end’, and this contributed to feelings of stress and anxiety. Third-year students reported that they would have preferred more hands-on support in the early weeks of placement. Further, they identified that, although they had an enjoyable experience, they were overwhelmed by the added learning activities the CEs expected them to value. In studies that similarly explored student-led allied health placements (Hall, McFarlane & Mulholland 2012; Patterson et al. 2017; Patterson et al. 2021) students also highlighted the importance of CEs finding the optimal balance between student independence and supervisor support, and felt they would have benefited from additional support at the beginning. As advised by third-year students, CEs may need to grade their supervision approach, adjust their expectations according to different circumstances, and allow novice students sufficient time to decompress and reflect rather than encouraging them to engage in additional learning tasks. Based on these findings, CEs and universities may also need to consider tailoring a simpler placement for third-year students to reduce their stress and anxiety.
This study presents the benefits of a student-led group-based placement model, and, provides insights into the potential gaps within the curriculum design and course delivery derived from more traditional frameworks. To our knowledge, this is one of the first studies exploring the perspectives of students and CEs implementing a student-led group-based CIMT placement. Despite this type of study being recognised as best practice (National Health and Medical Research Council 2023), student and clinician voices are scarce within research. Therefore, more time needs to be spent by universities setting such placements up for success by regularly listening to the student and CE voice. Informed by this research, universities should consider increasing both student-led and group-based placement opportunities, while ensuring student and CE recommendations are sought and implemented, in order to optimise their experience.
LIMITATIONS
The following limitations should be considered when interpreting and applying the results of this study. Participants in the study were not geographically diverse, as, according to our knowledge, the Brisbane ACU health clinic is currently the only accessible and regularly implemented occupational therapy student-led group-based CIMT placement in Australia. However, this may limit the generalisability of findings. Other demographic characteristics of the participants were also homogeneous. All participants, both CEs and students, identified as female. Although most occupational therapy students and occupational therapists in the workforce are known to be female (Australian Health Practitioner Regulation Agency 2022), there is a possibility that male students may have unique experiences and perspectives. Future research may benefit from exploring the influence of gender and geographic location on student perceptions of a student-led group-based placement.
Further, it should be noted that data collection was conducted by a novice researcher, which may have influenced the depth of research and clarity of the communicated results. In addition to this, qualitative methodology presents an inherent limitation, the ‘Hawthorne effect’ (McCambridge, Witton & Elbourne 2014), which indicates that participants’ responses and behaviours may be consciously or subconsciously influenced by the known presence of the researcher. Therefore, the direct interaction between the researcher and the participants during data collection may have influenced responses.
Finally, it should be considered that if the beneficial factors of this placement discussed by participants were factors already being successfully implemented in other courses (i.e., adequate debriefing time, embedded routine supervision and feedback and tailored student support), the benefits outlined for this model may not hold the same value.
Based on the findings in this study, future research may be warranted to address the potential mismatch between CE expectations and student experiences within this placement context. Furthermore, investigating the methods of best capturing student and CE perspectives, and then implementing their suggestions, may assist universities to optimise placement experiences, particularly those innovative in nature.
CONCLUSION
This study offered valuable insights into the experiences of students and CEs involved in an innovative student-led group-based placement, and their perspectives on what supports a positive experience. This study uncovered a potential disconnect between CE support strategies and some students’ expectations, leading to increased student stress and potential burnout. However, participants identified the multi-peer environment and increased autonomy as significantly contributing to a highly valuable learning opportunity, evidently leading to an experience superior to mainstream placements. For educators, universities and other organisations considering developing a student-led group-based placement, these results are encouraging, as both students and CEs highly valued this opportunity. Ultimately, these findings serve as a foundation for future research and practice enhancements in student-led group placements and services.
Acknowledgements
This study was conducted as part of the Australian Catholic University (ACU) Bachelor of Occupational Therapy Honours program. Thank you to the CEs and students who took time out of their busy schedules to participate in this study and to share their experiences so openly.
References
Ahern, C & O’Donnell, M 2023, ‘Are physiotherapy student-led services a suitable model of clinical education? –Perceptions & experiences of physiotherapists, students & patients, a qualitative meta-synthesis’, Physiotherapy Theory and Practice, vol. 39, no. 5, pp. 963–78, viewed 28 October, 2025, https://doi.org/10.1080/09593985.2022.2031362
Australian Health Practitioner Regulation Agency 2022, Occupational therapy workforce analysis, prepared by Ahpra and National Boards, viewed 28 October, 2025, https://www.ahpra.gov.au/documents/default.aspx?record=WD22%2F32126&dbid=AP&chksum=P2v2l5fRl5JGTJWHvP08MQ%3D%3D&%3A~%3Atext=The%20gender%20division%20for%20occupational%2C%25%20female%20and%209.4%25%20male.
Australian Bureau of Statistics 2022, A caring nation –15 per cent of Australia’s workforce in health care and social assistance industry, ABS, viewed 28 October, 2025, https://www.abs.gov.au/media-centre/media-releases/caring-nation-15-cent-australias-Workforce-health-care-and-social-assistance-industry
Bell, A, Borges Dario, A, Klinner, C, Nisbet, G, Penman, M, Storer, D & Monrouxe, L 2024, ‘Improving the quality of allied health placements: Student, educator and organisational preparedness’, Studies in Continuing Education, vol. 47, no. 1, pp. 1–23, viewed 28 October, 2025, https://doi.org/10.1080/0158037x.2024.2360495
Birt, L, Scott, S, Cavers, D, Campbell, C & Walter F 2016, ‘Member checking: a tool to enhance trustworthiness or merely a nod to validation?’ Qualitative Health Research, vol. 26, no. 13, pp. 1802–11, viewed 28 October, 2025, https://doi.org/10.1177/1049732316654870
Braun, V & Clarke, V 2019, ‘To saturate or not to saturate? Questioning data saturation as a useful concept for thematic analysis and sample-size rationales’, Qualitative Research in Sport Exercise and Health, vol. 13, no. 2, pp. 201–16, viewed 28 October, 2025, https://doi.org/10.1080/2159676x.2019.1704846
Braun, V & Clarke, V 2022, Thematic analysis: a practical guide to understanding and doing, 1st edn, SAGE Publications Ltd.
Braun, V & Clarke, V 2024, ‘Supporting best practice in reflexive thematic analysis reporting in palliative medicine: a review of published research and introduction to the Reflexive Thematic Analysis Reporting Guidelines (RTARG)’, Palliative Medicine, vol. 38, no. 6, pp. 608–16, viewed 28 October, 2025, https://doi.org/10.1177/02692163241234800
Burdine, JT, Thorne, S & Sandhu, G 2020, ‘Interpretive description: a flexible qualitative methodology for medical education research’, Medical Education, vol. 55, no. 3, pp. 336–43, viewed 28 October, 2025, https://doi.org/10.1111/medu.14380
Hall, M, McFarlane, L & Mulholland, S (2012) ‘Positive clinical placements: Perspectives of students and clinical educators in rehabilitation medicine’, International Journal of Therapy and Rehabilitation, vol. 19, no. 10, pp. 549–56, viewed 28 October, 2025, https://doi.org/10.12968/ijtr.2012.19.10.549
Kellish A, Gotthold S, Tiziani M, Higgins P, Fleming D & Kellish A 2021, ‘Moral injury signified by levels of moral distress and burnout in health science clinical educators’, Journal of Allied Health, vol. 50, no. 3, pp. 190–7, viewed 28 October, 2025, https://pubmed.ncbi.nlm.nih.gov/34495029/
Lincoln, YS, Guba EG, & Pilotta, JJ 1985, ‘Naturalistic inquiry’, International Journal of Intercultural Relations, vol. 9, no. 4, pp. 438–9, viewed 28 October, 2025, https://doi.org/10.1016/0147-1767(85)90062-8
McCambridge, J, Witton, J & Elbourne, DR 2014, ‘Systematic review of the Hawthorne effect: new concepts are needed to study research participation effects’, Journal of Clinical Epidemiology, vol. 67, no. 3, pp. 267–77, viewed 28 October, 2025, https://doi.org/10.1016/j.jclinepi.2013.08.015
National Health and Medical Research Council 2023, National statement on ethical conduct in human research, NHMRC, viewed 28 October, 2025, https://www.nhmrc.gov.au/about-us/publications/national-statement-ethical-conduct-human-research-2023
Nowell, LS, Norris, JM, White, DE & Moules, NJ 2017, ‘Thematic analysis: striving to meet the trustworthiness criteria’, International Journal of Qualitative Methods, vol. 16, no. 1, pp. 160940691773384. viewed 28 October, 2025, https://doi.org/10.1177/1609406917733847
Patterson, F, Caine, AM, Ninness, N, Griffin, J & Fleming J 2019, ‘The student-led groups program model of practice education: pilot evaluation from the perspective of service provider and university stakeholders’, Australian Journal of Clinical Education, vol. 5, no. 1, pp. 1–16, viewed 28 October, 2025, https://doi.org/10.53300/001c.11465
Patterson, F, Doig, E, Fleming, J, Strong, J, Birch, S, Whitehead, M, Laracy, S, Fitzgerald, C, Tornatore, G, McKenzie, A, Searles, J & Pigott, A 2021, ‘Student-resourced service delivery of occupational therapy rehabilitation groups: patient, clinician and student perspectives about the ingredients for success’, Disability and Rehabilitation, vol. 44, no. 18, pp. 5329–40, viewed 28 October, 2025, https://doi.org/10.1080/09638288.2021.1922517
Patterson, F, Fleming, J & Doig, E 2016, ‘Group-based delivery of interventions in traumatic brain injury rehabilitation: a scoping review’, Disability and Rehabilitation, vol. 38, no. 20, pp. 1961–86, viewed 28 October, 2025, https://doi.org/10.3109/09638288.2015.1111436
Patterson, F, Fleming, J, Marshall, K & Ninness, N 2017, ‘Student perspectives of a student-led groups program model of professional practice education in a brain injury rehabilitation unit’, Australian Occupational Therapy Journal, vol. 64, no. 5, pp. 391–9, viewed 28 October, 2025, https://doi.org/10.1111/1440-1630.12382
Pigott, A, Patterson, F, Birch, S, Oakley, P & Doig E 2022, ‘The health service impact of an occupational therapy practice placement model: Student-resourced service delivery of groups’, Focus on Health Professional Education: A Multi-Professional Journal, vol. 23, no. 2, pp. 21–34, viewed 28 October, 2025, https://doi.org/10.11157/fohpe.v23i2.525
Rodger S, Webb G, Devitt L, Gilbert J, Wrightson P & McMeeken J 2008, ‘A clinical education and practice placements in the allied health professions: An international perspective’, Journal of Allied Health, vol. 37, no. 1, pp. 53–62, viewed 28 October, 2025, https://pubmed.ncbi.nlm.nih.gov/18444440
Trainor, LR & Bundon, A 2020, ‘Developing the craft: reflexive accounts of doing reflexive thematic analysis’, Qualitative Research in Sport Exercise and Health, vol. 13, no. 5, pp. 705–26, viewed 28 October, 2025, https://doi.org/10.1080/2159676x.2020.1840423
Weerakkody, A, White, J, Hill, C, Godecke, E & Singer, B 2023, ‘Delivering constraint-induced movement therapy in stroke rehabilitation requires informed stakeholders, sufficient resources and organisational buy-in: a mixed-methods systematic review’, Journal of Physiotherapy, vol. 69, no. 4, pp. 249–59, viewed 28 October, 2025, https://doi.org/10.1016/j.jphys.2023.08.007
Wynne, D & Cooper, K 2021, ‘Student-led rehabilitation groups and clinics in entry-level health education: a scoping review’, JBI Evidence Synthesis, vol. 19, no. 11, pp. 2958–92, viewed 28 October, 2025, https://doi.org/10.11124/jbies-20-00340